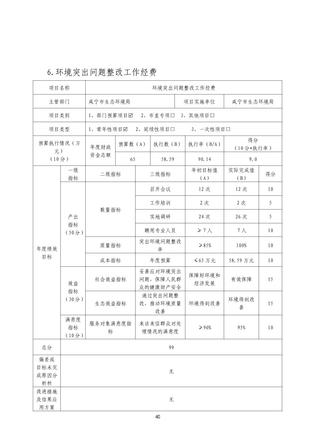
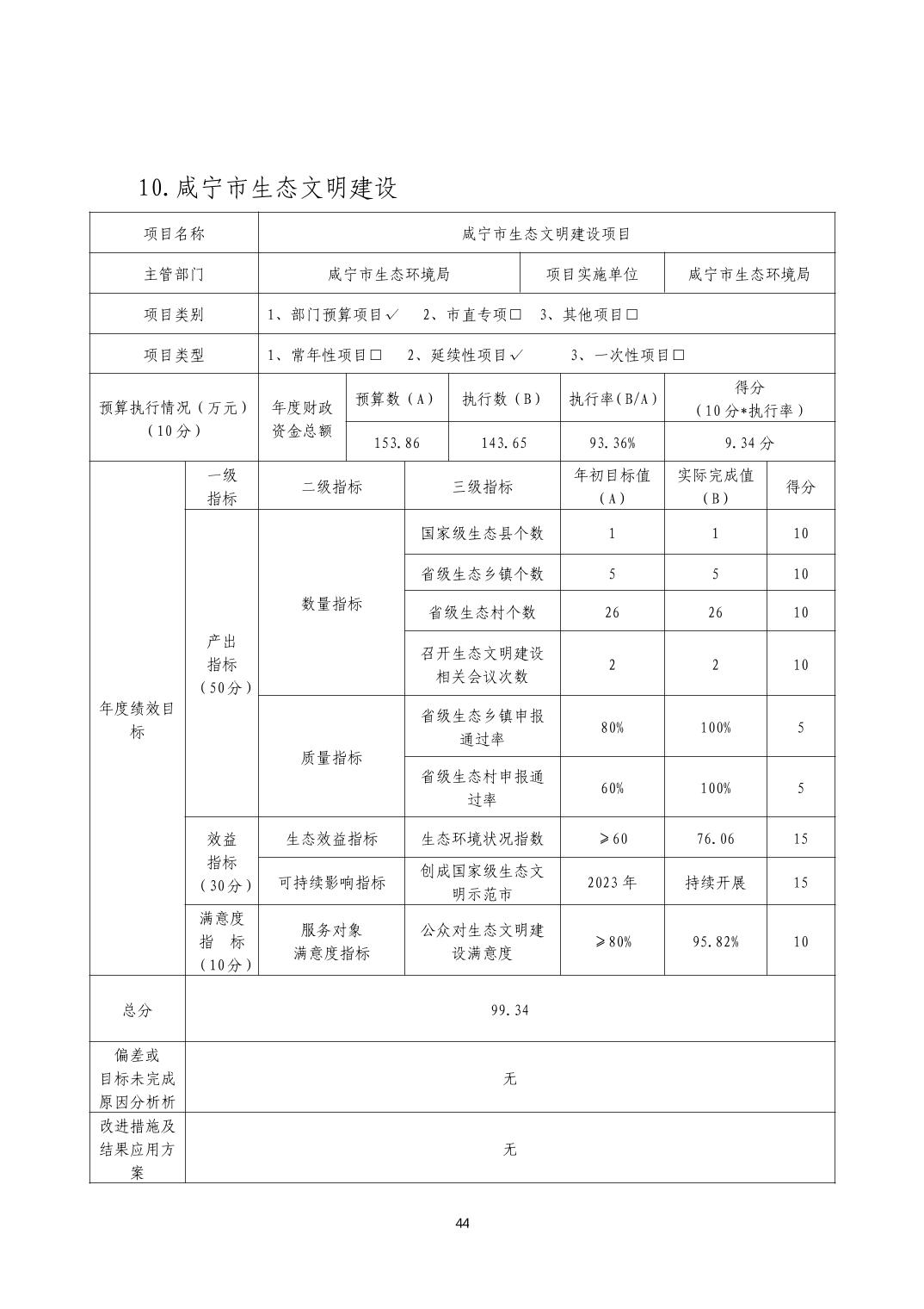
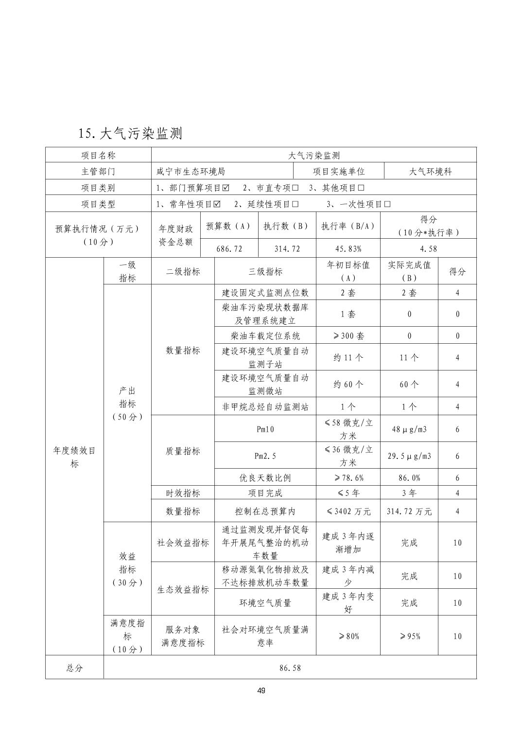
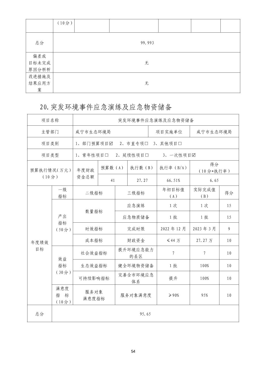
咸宁市生态环境局(本级)2022年度部门决算
索引号 : 011337514/2023-33085 文 号 : 无
主题分类: 环境监测、保护和治理 发文单位: 咸宁市生态环境局
名 称: 咸宁市生态环境局(本级)2022年度部门决算 发布日期: 2023年11月07日
有效性: 有效 发文日期:




























































主办单位:咸宁市生态环境局 单位地址:咸宁市银桂路15号 电子邮箱:hbxnhjbh@163.com 投诉电话:0715-8898872
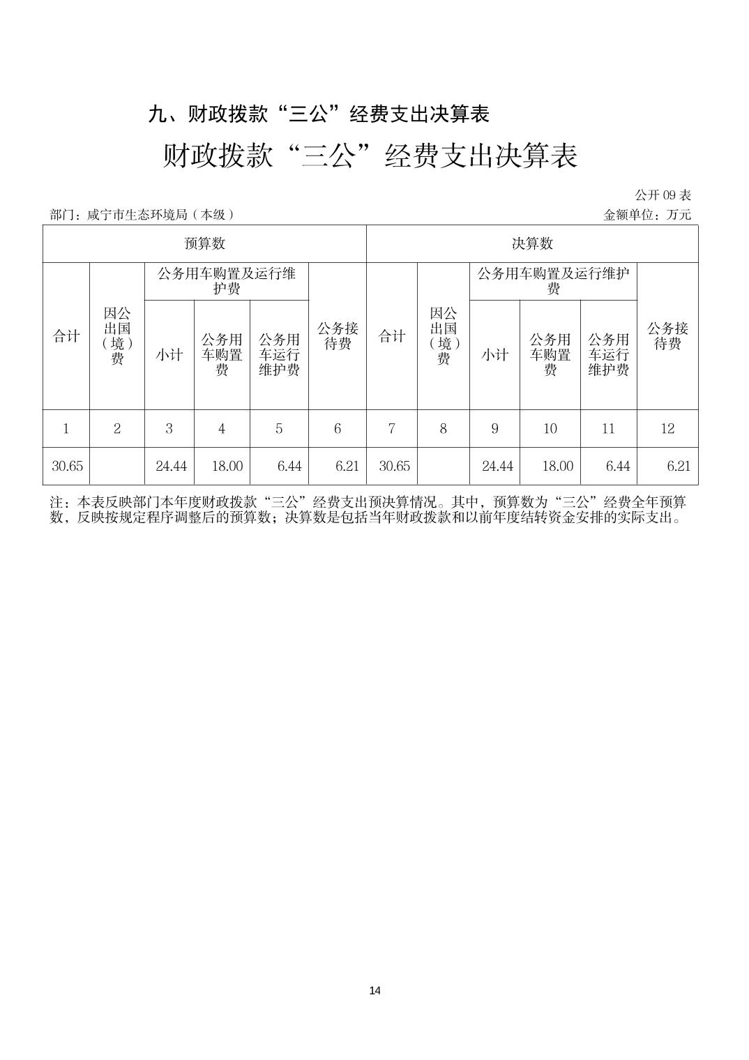
加拿大28的技术支持:咸宁日报网络传媒中心 加拿大28的版权所有©鄂icp备05011845号 网站标识码4212000006