咸宁市环境保护“十二五”规划-加拿大28

网站支持ipv6访问

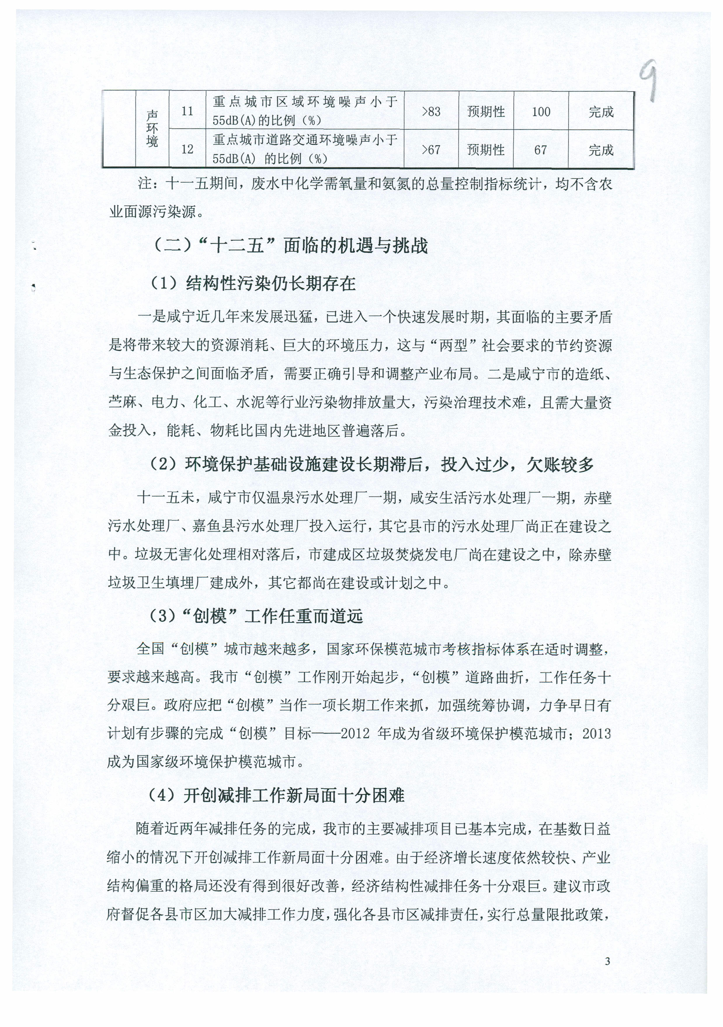
咸宁市环境保护“十二五”规划

索引号 : 011337514/2021-39464 文       号 :

主题分类: 环境监测、保护和治理 发文单位: 咸宁市生态环境局

名       称: 咸宁市环境保护“十二五”规划 发布日期: 2021年11月30日

有效性: 有效 发文日期: 2021-11-30 10:29:06


附件:

主办单位:咸宁市生态环境局 单位地址:咸宁市银桂路15号 电子邮箱:hbxnhjbh@163.com 扫黑除恶举报电话:0715-8898870

加拿大28的技术支持:咸宁日报网络传媒中心 加拿大28的版权所有©鄂icp备05011845号 网站标识码4212000006

网站地图隐私说明

网站地图