咸宁市生态环境局绿植摆放政府采购项目询价公告
索引号 : 011337514/2020-06518 文 号 : 无
主题分类: 环境监测、保护和治理 发文单位: 咸宁市生态环境局
名 称: 咸宁市生态环境局绿植摆放政府采购项目询价公告 发布日期: 2020年04月16日
有效性: 有效 发文日期: 2020-04-16 11:20
因与原绿植摆放服务公司合同到期,咸宁市生态环境局拟就局办公楼绿植摆放服务项目进行询价采购,欢迎具备服务能力、符合资格条件的供应商参加。
一、项目名称:咸宁市生态环境局绿植摆服务项目
二、采购单位:咸宁市生态环境局
三、项目预算:29600元
四、项目概况:
(一)项目地点:咸宁市生态环境局办公楼一楼大厅及3、5、6、7、11楼走廊、办公室、会议室,总面积约5500平方米,包括市生态环境局机关、市环境监察支队等2个财政独立核算单位。
(二)服务内容:上述楼层厅廊、办公室日常绿植摆放和重要会议会议室绿植摆放。
(三)服务要求:根据采购方要求,在厅廊以摆放常绿植物为主,摆放密度为2盆/10平方米,相关绿植更换、养护频率由供应商根据植物生长习性灵活安排;办公室、会议室以摆放鲜花或盆栽开花植物为主,摆放密度为(2-3盆或束/办公室),更换频率为每2周1次或由供应商根据植物生长习性灵活安排;会议室主要摆放鲜花,更换频率由供应商按根据采购方安排摆放,一般一年不超过6次)。
本项目报价采用固定总价承包,被询价供应商须根据本项目实际情况,充分考虑本服务项目所需的一切装备、人员等因素后自行报价。
五、供应商资格条件
1.年检合格营业执照;
2.政府采购单位;
3.有良好的财务能力,经营状况良好;
4.独立法人资格,无不良行为记录;
5.有履行合同所必须的人员、设备和专业技术能力;
6.近三年具备类似服务业绩。
六、服务期限:2020年5月1日—2021年4月30日
七、付款方式:按季加拿大28的支付方式:采购方在每季的末月15日前凭供应商开具的正式发票支付相关费用(遇节假日顺延)。
八、询价采购程序
1.供应商按规定时间递交询价响应文件。
2.询价评审小组(由采购人召集相关人员组成)按询价文件要求对各响应文件的有效性、完整性和响应程度进行审查,确定合格响应供应商。
3.实质性响应的供应商超过3家(含)的进入下个询价环节。实质响应的供应商不足3家,或响应供应商的报价均超过采购预算的,宣告本次询价采购失败,须重新组织询价或其他政府采购方式。
4.询价评审小组在审查时,可要求供应商对响应文件中含义不明确、同类问题表述不一致、有明显文字和计算错误,有可能影响服务质量或不能诚信履约等内容作出必要的澄清、说明或者更正。供应商的澄清、说明或者更正不得超出响应文件的范围或者改变响应文件的实质性内容。
5.为保证询价公开、公平、公正举行,响应询价的供应商应派人在采购方询价会场外等候,并根据实际情况参与询价活动。
6.询价评审小组对每个供应商的询价响应文件进行评审,依据评分细则进行评审打分。
7.询价评审小组根据询价评审办法确定询价成交供应商。
九、询价响应文件的组成及编制要求:
1.文件组成
1.1.询价响应报价;
1.2.授权委托书原件、法定代表人身份证复印件、被授权人身份证复印件;
1.3.企业营业执照及税务登记证副本复印件;
1.4.与本次询价有关的其他资料(如业绩、服务方案等)。
2文件的编制和密封要求
2.1.询价响应文件为一份正本,二份副本,需装订成册;
2.2.询价响应文件的报价须企业法定代表人签章,提供的复印件加盖公章,装订成册后加盖骑缝公章;
2.3.询价响应文件须装袋密封,封口处须加盖单位公章,封面应注明采购项目名称,响应单位名称,联系人,联系电话等信息。
十、询价保证金:本次询价不收取保证金。
十一、递交询价响应文件时间、地点
1.递交时间:2020年4月20日上午8时起
2.递交截止时间:2020年4月22日17时止
3.递交地点:咸宁市生态环境局(咸宁市咸安区银桂路15号)713办公室
4.本项目将于2020年4月23日15:00在咸宁市生态环境局719会议室进行评审。
十一、询价评审办法
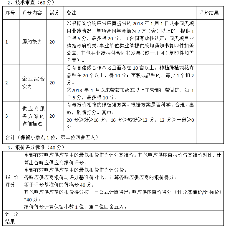
本次询价采取综合评分法(100分制),包括资质审查(否决性审查,不记分)、技术审查(60分),报价审查(40分)三部分。询价小组组先对供应商响应资质文件评审,然后对资质文件符合询价文件要求的供应商进入报价文件评审。询价评审工作结束后,两部分合计得分由高到低确定一个供应商(得分最高者),其他有效供应商按合计得分由高到低依次为询价备选供应商。评分结果当面告知各供应商。评分细则如下:

十二、联系人和加拿大28的联系方式
采购单位联系人:肖余祥 电话:0715-8271319
附:1.响应函(样本)
2.法定代表人委托书(样本,法定代表人不能直接参与
询价时提供)
3.询价单(样本)
咸宁市生态环境局
2020年4月16日