《关于严惩弄虚作假行为加强建设项目竣工环境保护自主验收监督执法工作的通知》-加拿大28

网站支持ipv6访问

《关于严惩弄虚作假行为加强建设项目竣工环境保护自主验收监督执法工作的通知》

索引号 : 011337514/2023-30976 文       号 : 环办执法[2022]25号

主题分类: 环境监测、保护和治理 发文单位: 生态环境部

名       称: 《关于严惩弄虚作假行为加强建设项目竣工环境保护自主验收监督执法工作的通知》 发布日期: 2023年10月19日

有效性: 有效 发文日期: 2023年10月19日


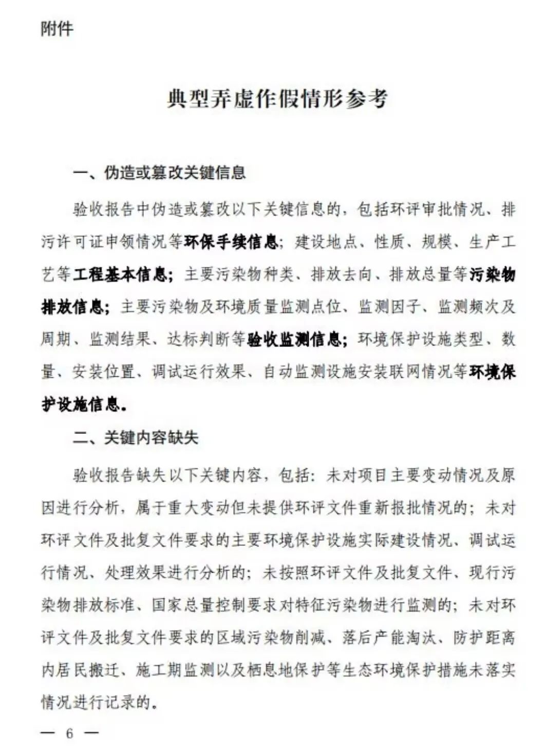
附件:

主办单位:咸宁市生态环境局 单位地址:咸宁市银桂路15号 电子邮箱:hbxnhjbh@163.com 扫黑除恶举报电话:0715-8898870

加拿大28的技术支持:咸宁日报网络传媒中心 加拿大28的版权所有©鄂icp备05011845号 网站标识码4212000006

网站地图隐私说明

网站地图