咸宁市生态环境局-加拿大28

网站支持ipv6访问

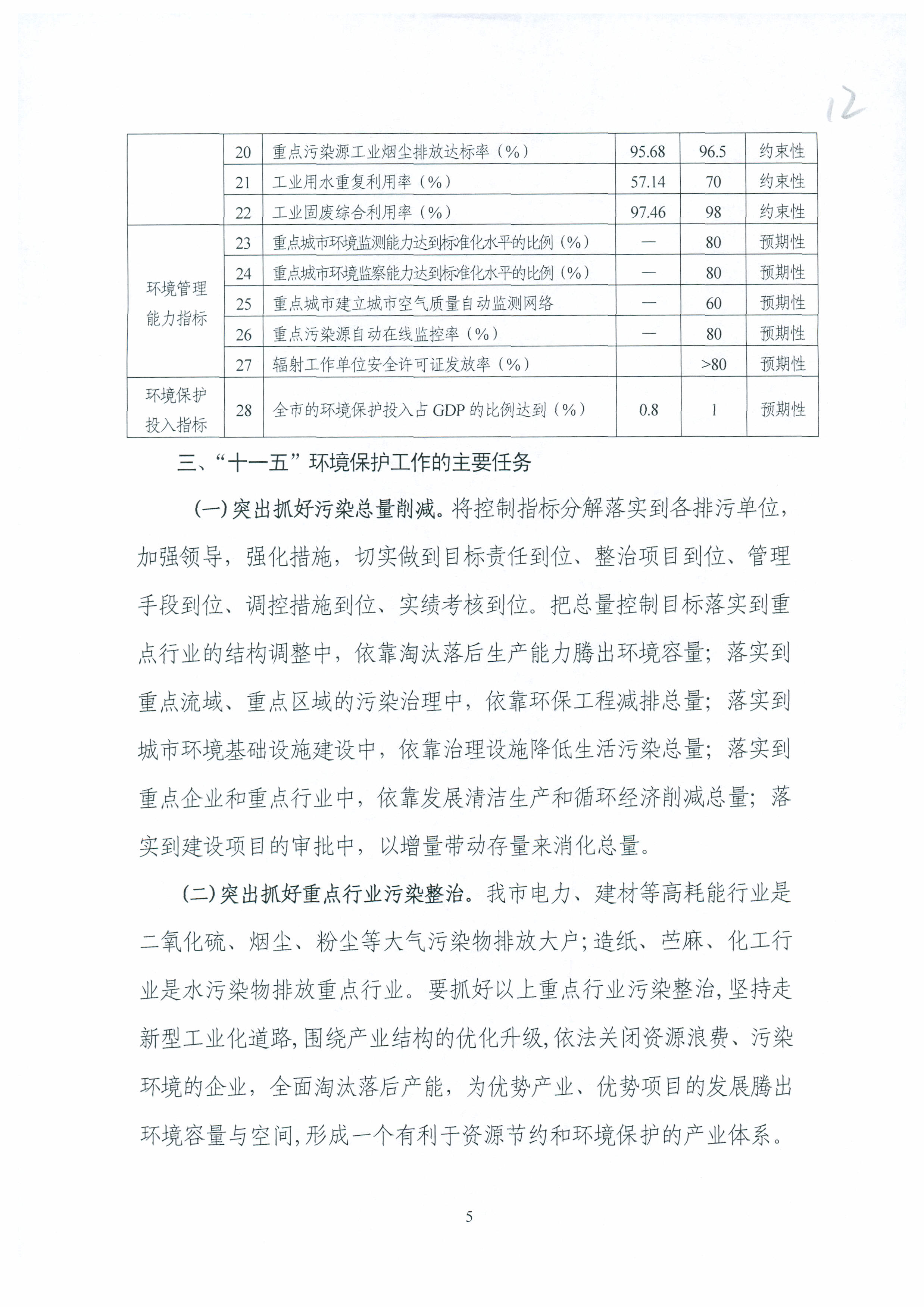
咸宁市环境保护“十一五”规划

发布时间:2022-04-13 来源:咸宁市生态环境局


附件:

扫一扫在手机上查看当前页面

 已阅 0  打印   关闭 

主办单位:咸宁市生态环境局 单位地址:咸宁市银桂路15号 电子邮箱:hbxnhjbh@163.com 扫黑除恶举报电话:0715-8898870

加拿大28的技术支持:咸宁日报网络传媒中心 加拿大28的版权所有©鄂icp备05011845号 网站标识码4212000006

网站地图隐私说明

网站地图